☑️
DevOps - Notlarım
CtrlK
  • 🎒MikroServis Mimarisi
    • 🏴‍☠️Yol Haritamız
    • ☕Monolith'den Mikroservis'e
    • 🧙Transaction Yönetimi
    • 🎋Veri Tabanı Tasarımı
    • 📵Servisler Arası İletişim
    • 📜DDD ve Mikroservis Mimari
    • 📡Entegrasyon Testi
    • 😎Loglama ve Monitoring
    • 🏁Sonuç
  • 🍄GIT-GITHUB
    • Git - Github - Giriş
    • Branch
    • Merge
  • ✅Cheat Sheet
    • Encoding vs Encryption vs Tokenization
    • Cloud Services
    • Devops-CI-CD
    • CI-CD
    • Cloud Database Landscape
    • Cloud Disaster Recovery Strategies
    • Cloud IAM Best Practice
    • Cloud Native
    • Components of A URL
    • Components of Kubernetes
    • Data Stracture CheatSheet
    • Database Connections Pool
    • Devops and Cloud Key Metric
    • Devops Life Cycle
    • DevOps SRE Raod Map
    • Doceker vs Kubernetes
    • Forward Proxy vs Reverse Proxy
    • Git Cheat Sheet
    • Helm Cheat Sheet
    • How DNS Work
    • HTTP Status Code
    • Kubernetes Commands Cheat Sheet
    • Kubernetes Cost Reduction Tecniques
    • Kubernetes Ecosystem
    • Kubernetes Porduction Reality
    • Kubernetes Troubleshooting Cheat Sheet
    • Linux Command Cheat Sheat
    • Microservice Best Practice
    • Monolithic vs Microservice Architechture
    • Multi Cloud Databese Picker
    • Never ingnore these 7 commands
    • OpenShift Archtitect
    • Microservice RoadMap
    • Scrum vs Kanban
    • Software Architecture Styles
    • Software Architectures
    • Software Enginering Nuttshell
    • System Desing Interview
    • Type Of Database
    • The Elements of Cloud Pyramid
    • Top Tools Used in Devops
    • 8 Archtitectural Styles
    • 7 Step For Api Perfomance
    • 5 Deployment Patern
    • 10 Key Jenkins Pipelines HouseKeeping Routines
    • 12 Cloud Burn Outs
    • Architecture Netflix
    • ASCII-Table-wide
    • Aws-Azure-Google-Oracle-Cloud
    • Azure Devops
    • Basic Server Types
    • Cloud Cost Reduction Techniques
    • Cloud Database Landscape
    • What is OSI model
    • Chat GPT Prompt
    • How does SSO work
    • How do Message Queues Evolve
    • API Architectural Styles Comparison
    • Cache Systems Every Developer Should Know
    • Essential DevOps Concepts
    • How do C++ Java Python work
    • Top 5 Kafka Use Cases
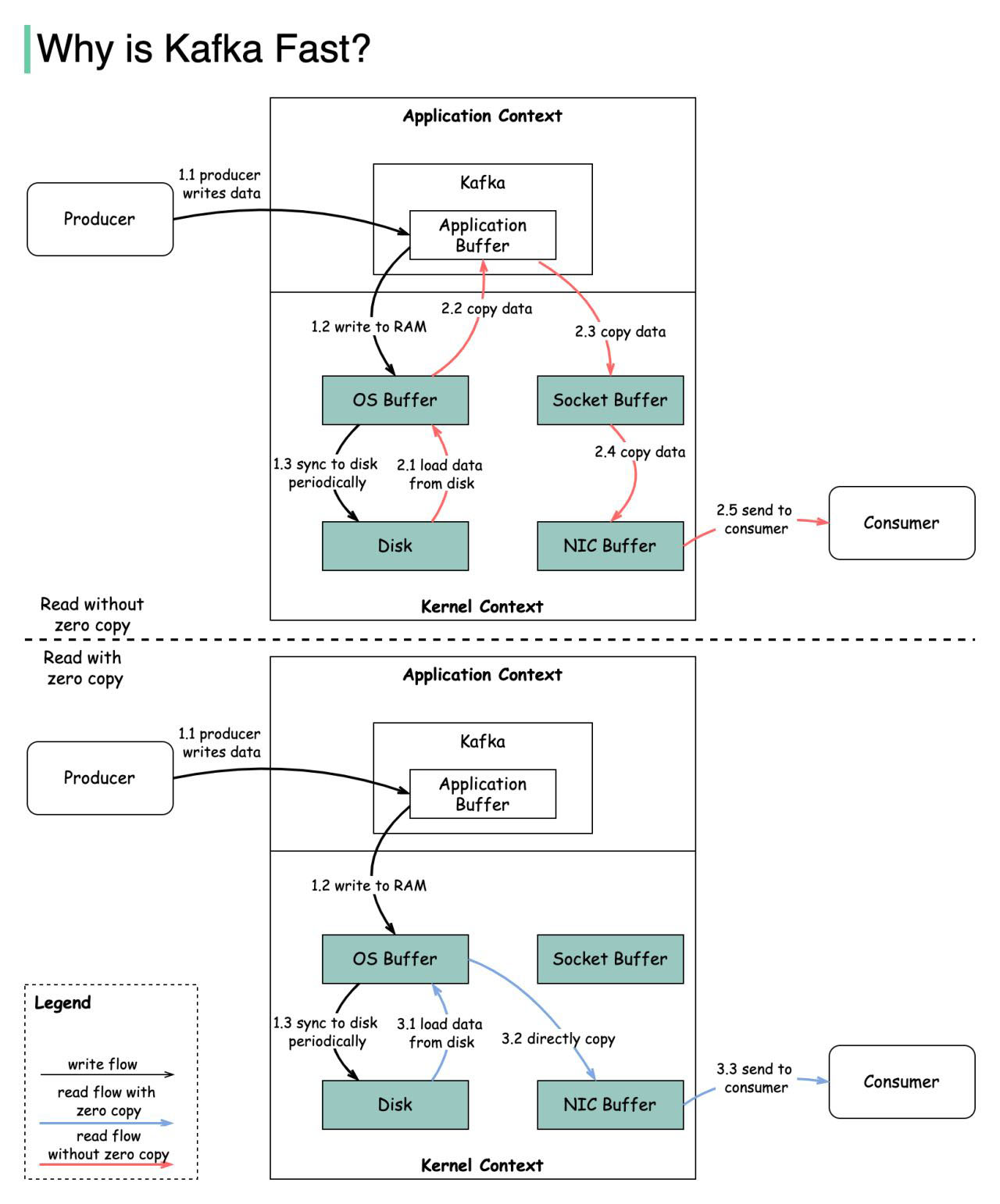
    • Why is Kafka Fast
    • 10 QUESTIONS quality of decision making
    • End to End Software Development Life Cycle
    • Networking Crash Course
    • What is Observability
    • Rest vs GraphQL
    • Statefull Set
    • System Design Cheat Sheet
  • 🤣MeMes
    • Github
    • Continers
    • What Gives People Feelinfs
    • Kubernetes Solve Problem
    • Kubernetes Update
    • Docker Inc. 2014
    • DevOps Before After
    • Kubernetes Real Life
    • Kubernetes Solve Problem
  • ☁️Cloud Provider
    • Cloud Servis Sağlaycılar
    • Kim ne hizmet sunuyor.
  • 🪨CNCF
    • CNCF
  • 🛠️Tools
    • Encode and Decode
  • 🧮Kubernetes Backup
    • Yedekleme yazılımları
  • 🖖ANSIBLE
    • 😎Giriş
    • 🐛Yaml
    • ⌨️Componentler
    • 🫚Inventory
    • ✈️ad-hoc
    • 🔘Playbook
  • Ne nedir - Kısaca tanımlar
    • Git
    • CI/CD
    • Azure DevOps
  • 🥟Docker
    • Docker Cheat Sheet
Powered by GitBook
On this page
  1. ✅Cheat Sheet

Why is Kafka Fast

PreviousTop 5 Kafka Use CasesNext10 QUESTIONS quality of decision making

Last updated 1 year ago